imkeo.app,tp117.app,btp3.app,tp114.app,bit114.app,tp115.app,bit115.app,imkei.app,tp116.app,btp1.app,btp1.app,im777.app,im555.app,im222.app,im666.app,im444.app,tcoken.im,im333.app,im83.app,tp666.app,tp77.app,tp11.app,tp666.app,tp99.app
以太坊提出了智能合约,以此来推动区块链的发展。然而,它也存在着扩容性、安全性以及隐私等方面的不足。联合创始人 Vitalik Buterin 在新的博客中指出,以太坊要实现长期的可持续发展,需要经历三项技术转变。这一观点引起了我们的关注。

以太坊的现存问题
以太坊的 TPS 仅有 15,这是个较为严重的状况。在 2020 年 3 月,处于交易高峰时期,网络拥堵的情况极为严峻,一笔简单的交易或许需要等待很长时间才能得到确认。其扩容性的不足对以太坊的发展产生了极大的限制。在安全方面,倘若普通用户的钱包私钥出现泄露,就如同大门被打开一样,账户资产面临着被盗窃的风险。
以太坊当下的隐私保护状况不佳。用户在该平台上,其资金的流向以及身份等方面,基本都处于被暴露的状态。这使得许多注重隐私的用户对自身的信息安全产生了担忧。
Layer2扩展的意义
Layer2 扩展是能够解决以太坊扩展性问题的一种办法。就如同在一座已经很拥挤的桥上开辟出新的通道一样。状态通道这种交易方式是点对点的,在 2019 年开始被一些机构大力进行推广。它可以在链下进行多次交易,并且只是在开始和结束的时候在链上进行广播。

Vitalik 非常推崇 Rollups。在某些测试交易的场景里,Rollups 能够把几百笔交易整合在一起进行打包。就好像把很多小鱼捆绑成一大束那样,仅仅向以太坊主网输出一笔交易,从而极大地减轻了网络所承受的负担。
钱包安全的变革
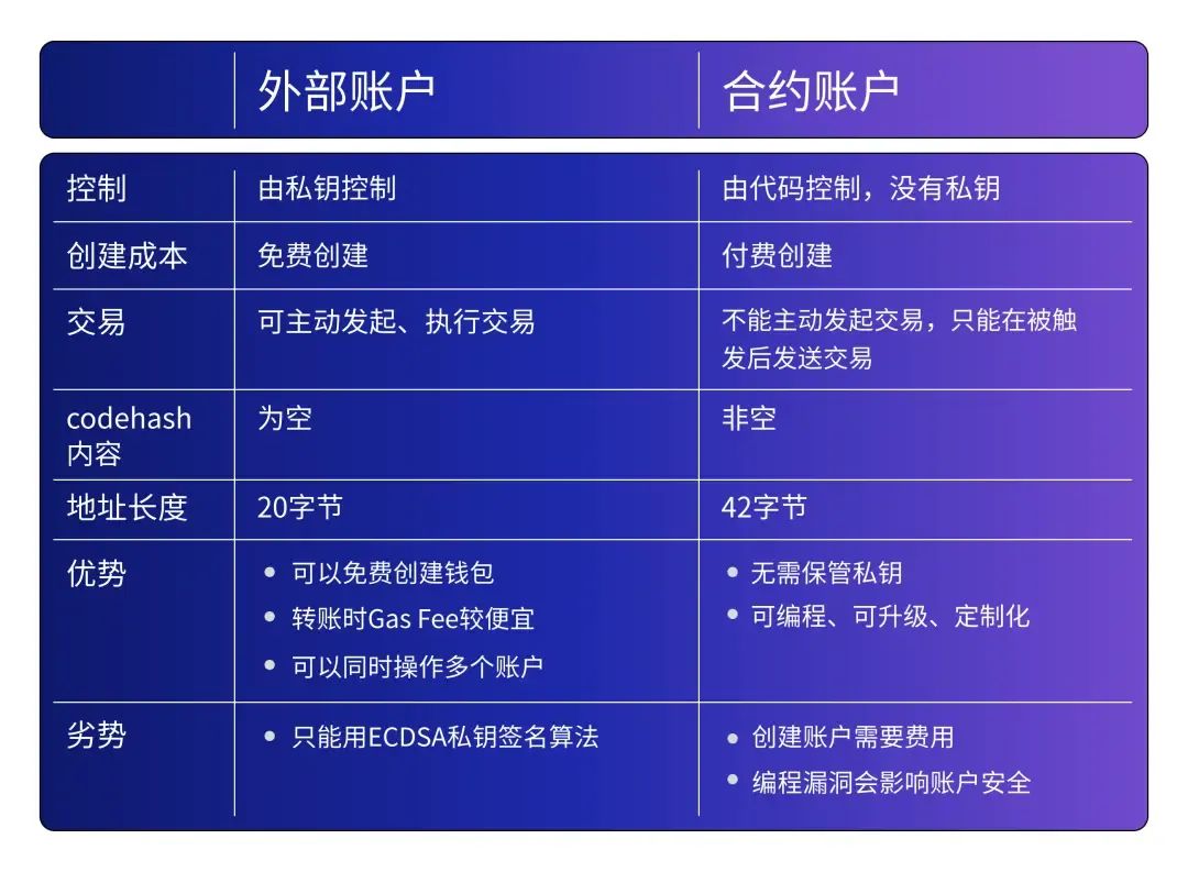
钱包对于用户与以太坊进行交互起着关键作用。以太坊上目前主要有外部账户和合约账户这两种类型。外部账户大多是属于个人或者组织的。在北京有一位以太坊投资者,由于遗忘了私钥,他的账户资产就无法被使用,而一旦私钥被泄露并被盗用,后果将会更加严重。
智能合约钱包的功能更为强大。在上海,有用户利用智能合约钱包来体验其社交恢复功能。当自身账户出现状况时,凭借朋友的协助能够实现恢复,同时还能够进行代币支付,无需将代币转换为以太币,操作更为灵活。
隐私保护的需求与举措
隐私对于以太坊用户而言极为重要。在许多商业交易或者高端用户进行大额交易的时候,他们不希望自己的交易信息被公开。而环签名这种技术方案属于进步的方向。

在欧洲的一些债权交易里,开始尝试运用环签名技术。通过这种技术,签名者能够用自己的私钥以及他人的公钥来进行签名,并且不会将自己的身份暴露出来,从而对用户的资金、身份以及声誉等隐私方面的内容起到了保护作用。
技术转变的协同作用
Layer2 扩展能够改善网络拥堵的状况,让交易变得更加流畅。钱包安全发生变革后,用户不再整日担忧私钥丢失或被盗用的问题。隐私保护为整个生态的用户使用体验加上了一道保险锁。
这三者相互协同进行合作,就好像三个齿轮紧密地相互咬合一样。Layer2 能够为大规模的交易提供基础方面的支持,钱包可以保障用户的资产安全,而隐私保护能够做到让用户的信息不会被泄露出去。
以太坊发展的展望
如果这三项技术转变能够成功实现,那么以太坊有希望发生巨大的改变。在全球的交易市场方面,以太坊将以全新的面貌出现;在金融创新领域,以太坊也将以崭新的姿态展现;在虚拟资产的存储与交易等诸多方面,以太坊同样会以全新的状态呈现。从网络效率这一方面来看,会有质的提升;从用户信任度这一方面来看,也会有质的飞跃。

各位读者,你们认为以太坊的这三项技术转变能否顺利推进?希望你们能够点赞,能够分享,并且能够积极地进行评论。
imkeo.app,tp117.app,btp3.app,tp114.app,bit114.app,tp115.app,bit115.app,imkei.app,tp116.app,btp1.app,btp1.app,im777.app,im555.app,im222.app,im666.app,im444.app,tcoken.im,im333.app,im83.app,tp666.app,tp77.app,tp11.app,tp666.app,tp99.app